Instance Verification Kit (IVK)
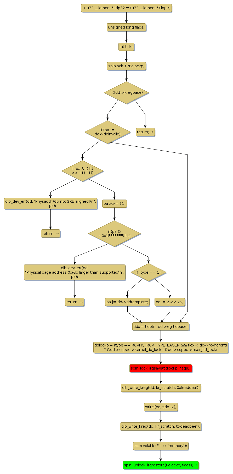
spin lock @ [63474+35+/linux-3.19-rc1/drivers/infiniband/hw/qib/qib_iba6120.c]
Instance Signature: user_tid_lock
|
The Matching Pair Graph:
|
|
Function Name
|
Control Flow Graph (CFG)
|
Events Flow Graph (EFG)
|
Source Correspondence
|
|
qib_6120_put_tid
|
|
|
[62113+16+/linux-3.19-rc1/drivers/infiniband/hw/qib/qib_iba6120.c]
|